新城控股拟公开发行不超过20亿公司债;
丽水楼市发布 2021-06-21 10:29:59
用手机看
扫描到手机,新闻随时看
扫一扫,用手机看文章
更加方便分享给朋友
▌投融资:新城控股拟公开发行不超过20亿公司债;保利105.13亿元竞得上海静安区地块
▌投融资:新城控股拟公开发行不超过20亿公司债;保利105.13亿元竞得上海静安区地块
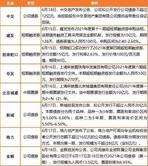
上周,房企融资类型以公司债和短期融资券为主。其中,新城控股拟公开发行不超过20亿公司债;招商蛇口完成15亿元超短融资券发行;建发发行10亿元超短期融资券。

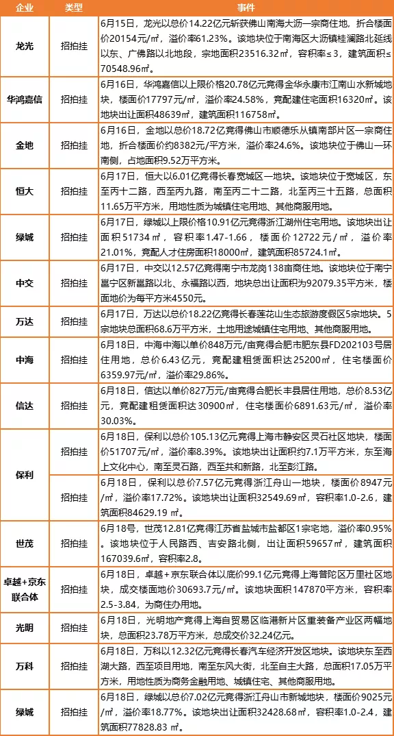
上周,房企积极拿地,拿地城市主要集中上海、合肥、长春等城市。其中,保利105.13亿元竞得上海市静安区灵石社区地块;先进+京东联合体以99.1亿元竞得上海普陀区地块;万科12.32亿获长春汽车经济开发区地块。

声明:本文由入驻焦点开放平台的作者撰写,除焦点官方账号外,观点仅代表作者本人,不代表焦点立场。
