原民俗乐园地块即将出让!将投资7.69亿打造丽水生态体育公园
扫描到手机,新闻随时看
扫一扫,用手机看文章
更加方便分享给朋友
10月16日,丽水市自然资源和规划局发布国有建设用地使用权拟出让信息,今后这块地拟将建设丽水市生态体育公园。

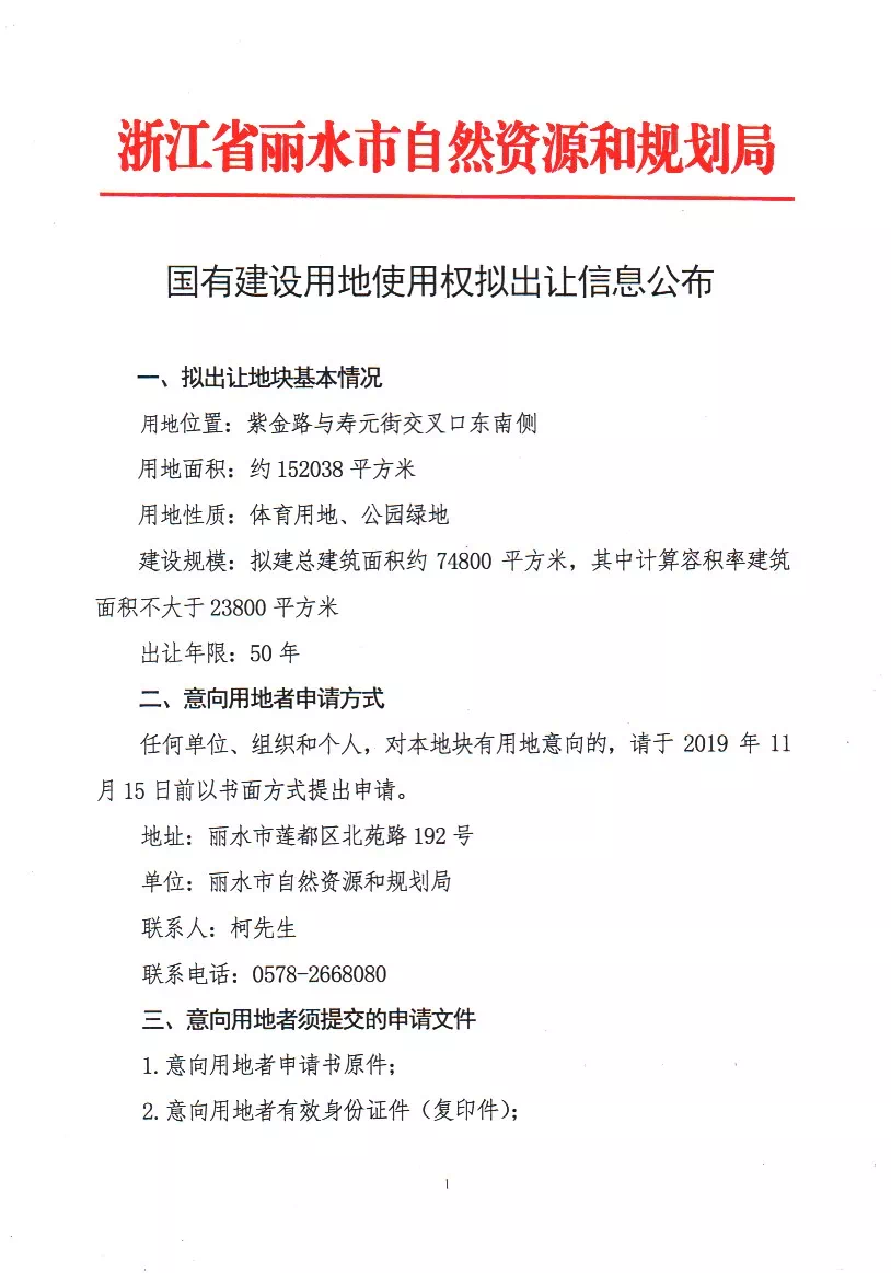
拟出让地块基本信息
用地位置:紫金路与寿元街交叉口东南侧
用地面积:约152038平方米
用地性质:体育用地、公园绿地
建设规模:拟建总建筑面积约74800平方米,其中计算容积率建筑面积不大于23800平方米
出让年限:50年
丽水市生态体育公园
今年6月18日, 丽水市自然资源和规划局发布了丽水市生态体育公园选址批前公告,公告上显示, 丽水市生态体育公园拟选址于紫金路与长虹路交叉口东北侧,拟选用地面积为152038平方米,也就是昨天国土局出让的地块。


丽水市生态体育公园北到寿元街,西到紫金路,南到长虹街,东到寿尔福路。丽水人熟知的民俗乐园就在这个区块里面。计划投资7.69亿,总建筑面积6.47万平方米,其中地上2.38万平方米,地下4.09万平方米,地下停车位500个。

其中设有综合服务用房、体育健身用房、体育运动健身场地、公园绿地以及地下车库等区域。生态体育公园是按照“世界一流、国内先进”的标准打造,2019年将动工建设,项目周期为3年,预计于2022年建成。
丽水人满满的回忆
让我们再最后回忆下我们的童年













来源:丽水广电新媒体中心,综合丽水市自然资源和规划局
版权归原作者所有,如有侵权请及时联系删除
声明:本文由入驻焦点开放平台的作者撰写,除焦点官方账号外,观点仅代表作者本人,不代表焦点立场。
