丽水多地土地征收启动,快看有你家吗?
丽水楼市发布 2021-09-03 09:55:39
用手机看
扫描到手机,新闻随时看
扫一扫,用手机看文章
更加方便分享给朋友
9月1日,丽水市人民政府发布2则土地征收启动公告。以及1则征地补偿安置公告。
9月1日,丽水市人民政府发布2则土地征收启动公告。以及1则征地补偿安置公告。

丽水市人民政府土地征收启动公告(莲都区大港头镇垃圾中转站建设项目)
征收范围:莲都区大港头镇大港头村农民集体所有土地0.4118公顷(6.177亩)(具体以红线图为准)。四至范围见示意图。

丽水市人民政府土地征收启动公告(莲都区碧湖镇石郎线与黄碧线路口东南侧地块建设项目)
征收范围:莲都区碧湖镇郎奇村、白桥村农民集体所有土地7.2033公顷(108.0495亩)(具体以红线图为准)。四至范围见示意图。

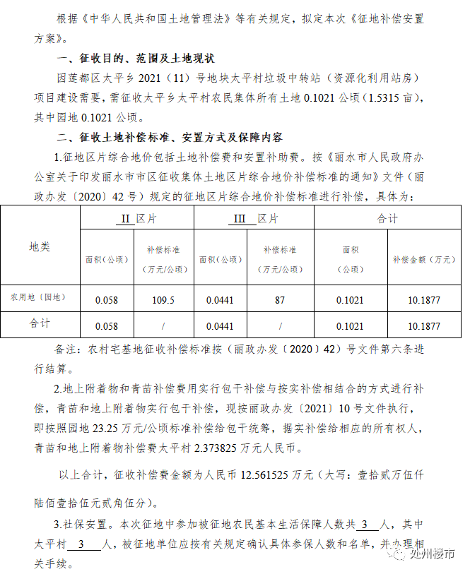
丽水市人民政府征地补偿安置公告(太平乡2021(11)号地块太平村垃圾中转站(资源化利用站房)项目)

声明:本文由入驻焦点开放平台的作者撰写,除焦点官方账号外,观点仅代表作者本人,不代表焦点立场。
