上周楼市整体低位运行,地市整体供应量环比回落
扫描到手机,新闻随时看
扫一扫,用手机看文章
更加方便分享给朋友
上周楼市成交低位运行,各线同环比均降。分城市来看,一三线代表城市环比降幅相近且均高于二线代表城市。监测城市库存总量环比上升0.52%,杭州库存升幅明显。地市整体供应量环比回落,宅地成交量倍增;房企融资类型以公司债券和短期融资券为主,拿地城市主要集中上海、合肥、长春等城市。
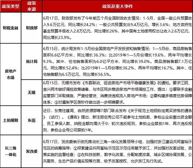
政策:1-5月全国财政收支情况发布;无锡发布楼市新政,东莞土拍禁马甲公司;
交易:上周楼市成交有所下滑,各线环比均降;
土地:长三角交易活跃,上海首金逾485亿领衔。
▌交易:上周楼市成交稳中有降,各线同环比均降

▌周度整体:楼市成交环比降幅扩大,同比由升转降

▌一线城市:整体成交下行,上海降幅较大上周一线城市整体成交环比下降32.6%,上海降幅较大,约为54.7%;北京居其次,降幅约为8.9%。同比来看,楼市整体成交下行,降幅为21.3%。其中,广州降幅较大,约为45%;仅北京成交上行,升幅为17.7%。

▌二三线城市:超九成城市成交环比下降,苏州降幅明显
二线代表城市环比下降23.0%,同比下降24.8%。环比下降的城市中,苏州降幅显著,约为56.1%;大连居次位,降幅为39.4%。三线代表城市成交量环比下降29.0%,惠州降幅较大,约为48.0%。同比来看,三线代表城市整体下降32.1%。

▌库存:库存总量小幅上升,杭州升幅显著监测的7个代表城市库存环比整体上升0.52%。监测的城市中,杭州库存升幅较大,约为5.2%,北京、深圳、南京和温州升幅均在1%以内;监测的城市中,仅广州和福州库存环比有所下滑,分别为0.5%和1.2%。

▌Tims咖啡中国地区门店已达200家,今年预计新增250家
6月17日,Tim Hortons国内第200家门店于苏州正式开业。截至目前,Tims咖啡已在我国华东、华南、西南等12个城市布局,微信小程序上已有超360万名会员,计划今年新增250家门店。
▌大连金普新区将建2座万达广场,小窑湾项目预计7月启动
近日,万达集团与大连金普新区管理委员会就小窑湾、金州区万达广场项目在北京进行签约。其中,小窑湾项目总建筑面积约55万㎡,预计今年7月正式启动;金州区项目总建筑面积约70万㎡,预计今年10月正式启动。
▌黑石30亿美元正式收购SOHO中国
6月16日晚间,SOHO中国发布公告,黑石发出全面收购要约,投资SOHO中国,交易代价236.58亿港元(约合30.48亿美元),以取得SOHO中国的控股权。交易完成后,SOHO中国现有控股股东将保留9%的股权,继续在香港证券交易所上市。
6月14日-6月20日,全国40大中城市推地总量环比减少29%,12个城市无推出,武汉、沈阳推出量较大;成交方面,主要城市成交量增加74%,24个城市无成交,长春、上海成交量较大;整体出让金增加4%,宅地出让金环比增加7%。一线城市整体供求下降,出让金环比显增,宅地成交量显增,一线城市均无宅地供应;二线城市整体供求较上周走低,出让金环比降逾五成,宅地供应量降近六成,成交均价及收金走低。

▌出让金:榜单总额环比上涨,上海收金逾485亿居首

▌宅地总价:榜单总额上涨,上海占据榜单前三席

▌宅地单价:榜单均价走高,上海再占榜单前三席席

注:本次周度数据均为初步统计数据。
上周,房企融资类型以公司债券和短期融资券为主。房企积极拿地拿地,城市主要集中上海、合肥、长春等城市。
▌投融资:新城控股拟公开发行不超过20亿公司债;保利105.13亿元竞得上海静安区地块
上周,房企融资类型以公司债和短期融资券为主。其中,新城控股拟公开发行不超过20亿公司债;招商蛇口完成15亿元超短融资券发行;建发发行10亿元超短期融资券。房企积极拿地,拿地城市主要集中上海、合肥、长春等城市。其中,保利105.13亿元竞得上海市静安区灵石社区地块;先进+京东联合体以99.1亿元竞得上海普陀区地块;万科12.32亿获长春汽车经济开发区地块。
财政部发布1-5月全国财政收支情况:地方政府性基金预算本级收入2.8万亿元,同比增长26%,其中国有土地使用权出让收入2.6万亿元,同比增长23.9%。
无锡发布楼市新政,要求江阴、宜兴两市与市区同步推进房地产市场调控工作;东莞发布土拍新规,禁止马甲公司参与土地拍卖。

声明:本文由入驻焦点开放平台的作者撰写,除焦点官方账号外,观点仅代表作者本人,不代表焦点立场。
