连续释放楼市维稳信号,后续或将陆续出台鼓励性政策......
扫描到手机,新闻随时看
扫一扫,用手机看文章
更加方便分享给朋友
一、本月楼市政策聚焦:中央连续释放楼市维稳信号,地方调控节奏放缓

9月,房地产政策环境紧中趋稳。中央层面,一方面,银保监会明确表示,将始终坚持“房子是用来住的、不是用来炒的”定位,围绕“稳地价、稳房价、稳预期”目标,持续完善房地产金融监管机制,促进金融与房地产良性循环。央行、银保监会联合召开房地产金融工作座谈会提出,金融部门要准确把握和执行好房地产金融审慎管理制度,坚持“房子是用来住的、不是用来炒的”定位,坚持不将房地产作为短期刺激经济的手段,持续落实好房地产长效机制,加快完善住房租赁金融政策体系。另一方面,央行第三季度货币政策委员会会议和央行、银保监会联合召开的房地产金融工作座谈会两次重要会议连续发声,强调要维护房地产市场的健康发展,维护住房消费者的合法权益,“维稳”导向明确。
地方层面,本月地方出台房地产调控政策较上月明显减少,但仍达到44条,为今年以来的第三高。其中,紧缩性政策22条,占比50%,较上月72%的占比大幅下降。这主要与近期受调控政策影响,房地产市场持续降温有关,但紧缩性调控仍是当前地方房地产政策主流。从调控内容来看,仍主要聚焦在限价、限购、限售、房企资金监管、房地产市场秩序整治等方面。本期报告主要对9月份房地产行业政策进行梳理,并作解析。

二、中央政策:坚持“房住不炒”,维护房地产市场健康发展与住房消费者合法权益
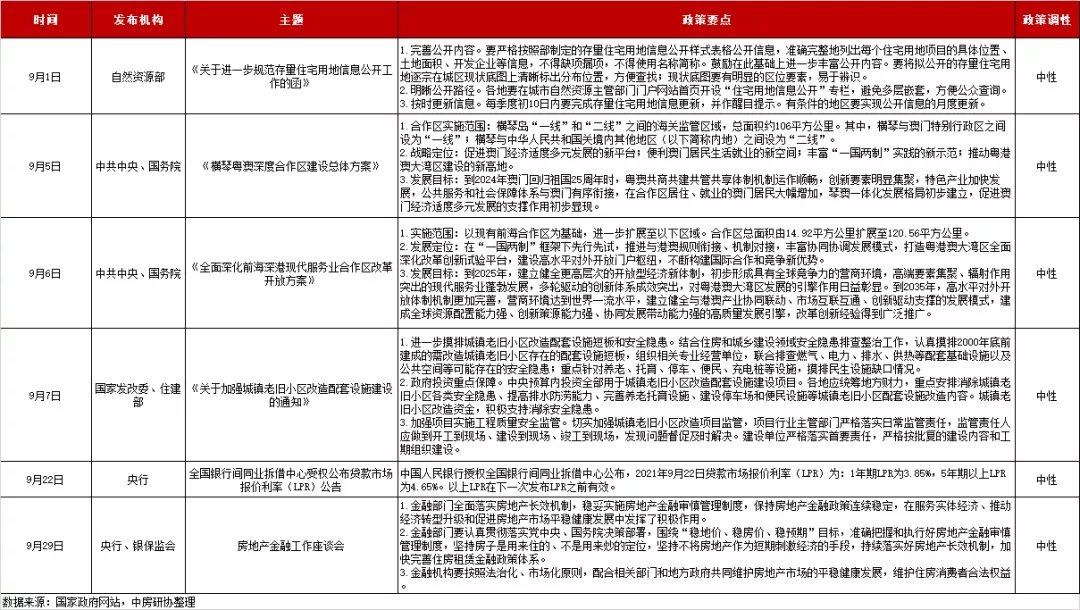
1.政策跟踪

2.政策小结
在房地产调控方面,“房住不炒”调控基调保持不变。央行、银保监会联合召开房地产金融工作座谈会提出,金融部门要围绕“稳地价、稳房价、稳预期”目标,准确把握和执行好房地产金融审慎管理制度,坚持房子是用来住的、不是用来炒的定位,坚持不将房地产作为短期刺激经济的手段,持续落实好房地产长效机制,加快完善住房租赁金融政策体系。此前,银保监会新闻发言人也明确表示,银保监会始终坚持“房子是用来住的,不是用来炒的”定位,围绕“稳地价、稳房价、稳预期”目标,持续完善房地产金融监管机制,防范房地产贷款过度集中,促进金融与房地产良性循环。
但与此同时,房地产金融工作座谈会和央行货币政策委员会第三季度例会均明确提出,要维护房地产市场的健康发展,维护住房消费者的合法权益,楼市“维稳”导向明确。此外,自然资源部发布存量住宅用地信息公开具体要求,进一步提升项目信息的透明性、规范性;国家发改委、住建部联合发文,要求进一步摸排老旧小区配套设施短板和安全隐患,改善居民居住条件,提升居民住房安全;中共中央、国务院接连印发“前海方案”“横琴方案”,明确地区战略定位和产业发展目标,为粤港澳大湾区建设注入新的动力。
三、地方政策:调控节奏放缓,紧缩性调控仍是主流
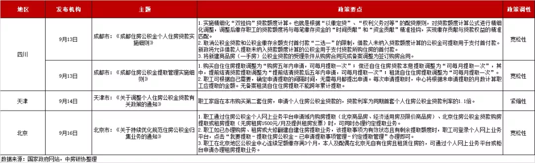
1.政策跟踪
(1)行政限制政策

(2)土地政策

(3)公积金政策

(4)住房保障政策

(5)人口人才政策

(6)市场监管政策

(7)其他政策

2.政策小结
中房研协测评研究中心监测统计,2021年9月地方出台房地产调控政策44条,较上月明显减少,但在年内仍处于较高水平。其中,宽松性政策10条,紧缩性政策22条,中性政策12条。紧缩性调控依旧是房地产政策主流。

具体来看,调控收紧主要集中在强化行政限制和加强市场监管上。其中,在强化行政限制方面,典型代表有:三亚明确经价格备案的商品住房,原则上一年内不得上调备案价格;海口规定落户海南省的人才须提供在海南省累计12个月以上的个人所得税或社保缴纳证明方可购房;芜湖对新建商品住房实行指导定价,购买后三年限售;厦门将法拍房纳入限购范畴,并提出岛内一手住房5年限售;张家口建立土地拍卖熔断机制,采用“限价+摇号”确定土地竞得人,同时要求所有项目不得超过备案价格对外销售,新取得预售许可的项目不得低于备案价85%进行销售等。在加强市场监管方面,典型代表有:广州进一步规范商品房销售信息公示,保护购房人知情权、选择权和监督权;东莞对投标招标领域乱象进行整治,严厉打击恶意竞价行为;东莞、重庆等地强化对房地产项目资金监管;云南、江西、沈阳、呼和浩特等地进一步规范房地产市场秩序。此外,多地第二批集中供地已完成,在控制土地溢价率、强化房企购地资金来源等土地市场监管方面力度进一步加大。
调控宽松主要表现在人口人才政策上。典型代表有:沈阳将高校毕业生和高新技术企业人才首次购房补贴提升至2-7万元;武汉推行积分落户常态化,同时将就业创业落户条件由满2年调整为连续缴纳养老保险满6个月或创业正常经营6个月以上即可;长春对符合条件的人才、农民发放购房补贴和购房消费券,其中,符合条件的人才按50元/平方米,农民按80元/平方米给予购房补贴等。
四、9月重要事项复盘

五、房地产政策展望
1.中央层面
在房地产方面,本月中央连续释放楼市维稳信号,这主要同近期部分地区楼市出现非理性断崖式下滑、部分房企生存压力加剧等有关,也预示着短期内楼市调控进一步加码的可能性较小,房地产政策环境或将逐渐缓和。总体来看,“房住不炒”调控基调不会改变,金融部门将继续执行房地产金融审慎管理制度,持续落实房地产长效机制,但在中央明确“两个维护”(维护房地产市场的健康发展、维护住房消费者的合法权益)背景下,房地产政策或将迎来边际宽松。
2.地方层面
9月地方调控节奏较上月已有明显放缓,随着中央连续释放楼市维稳信号,地方调控将出现更大操作空间,尤其对于房地产市场持续羸弱的三四线城市而言,后续或将陆续出台鼓励性政策。对于热点一二线城市而言,房地产政策将继续从严,但或将倾向刚需出现边际宽松。
此外,本月湖南株洲、河北张家口等地也相继发布“限跌令”,近两个月以来已有9个城市出台类似政策或措施。这背后反映的是在房地产金融监管持续高压的背景下,房企希冀通过降价促销快速回笼资金。在房企融资信贷环境无明显改善的情况下,通过加大营销力度仍是房企加快回笼资金、改善现金流的主要渠道,也是房企迫于生存和发展压力,不得不为的动作。基于维稳楼市的政策导向,预计后续仍将有更多城市加入“限价”阵营。
来源:中房研协
声明:本文由入驻焦点开放平台的作者撰写,除焦点官方账号外,观点仅代表作者本人,不代表焦点立场。
