2025南京新区2023G08地块项目售楼处电话丨新区2023G08地块项目户型图丨新区2023G08地块项目项目售楼处电话地址
扫描到手机,新闻随时看
扫一扫,用手机看文章
更加方便分享给朋友
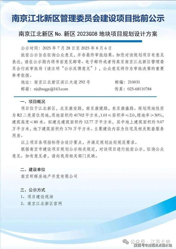
近日,NO.新区2023G08地块项目规划设计方案批前公示,项目拟建12栋16-25F住宅,户户带露台,首层全架空,由金地代建开发。值得关注的是,项目不仅创新融入错层露台设计,还将打造区域首个全楼栋覆盖风雨连廊的住宅产品,为住户带来兼具实用性与舒适度的居住体验。
VIPline:400-8787-098 转 4444【贵宾热线】
NO.新区2023G08项目用地面积约41702㎡,容积2.0,建筑限高80米。该地块于2023年9月27日,由南京昕科资管(江北新区科技投资集团)以15亿元底价竞得,成交楼面价17984元/㎡,金地管理联合金地商置东部区域代建开发。

VIPline:400-8787-098 转 4444【贵宾热线】
根据正在公示的规划设计方案,项目拟建12栋16-25F第四代住宅,户户带露台,首层全架空布局,其中10栋均为16F小高层,仅北侧2栋为24F、25F高层。


VIPline:400-8787-098 转 4444【贵宾热线】
此外,项目内部规划了3片大型集中绿地,总面积超2000㎡,结合风雨连廊设计,将打造成为区域内首个全楼栋覆盖风雨连廊的品质住宅——通过连廊系统的有机串联,不仅让各楼栋间的通行突破天气限制,实现全天候便捷往来,更构建起全天候的社区互动空间,为居民提供更具温度的生活场景。

项目西侧规划有学校和生态公园,同时紧邻金地未来学校、公办明道学校(今年9月开学)、青奥体育公园以及在建大悦城综合体、在建地铁11号线康盛路站,公共配套资源十分优越。
声明:本文由入驻焦点开放平台的作者撰写,除焦点官方账号外,观点仅代表作者本人,不代表焦点立场。
