浙江一楼盘,被罚500000元!
扫描到手机,新闻随时看
扫一扫,用手机看文章
更加方便分享给朋友
今年6月,
诸暨东城府被曝虚假宣传xue区房!
较新消息:罚款50万!


今年6月,诸暨李女士反映,自己在2020年8月购买了东城府的房子,开发商为诸暨谷丰房地产有限公司。
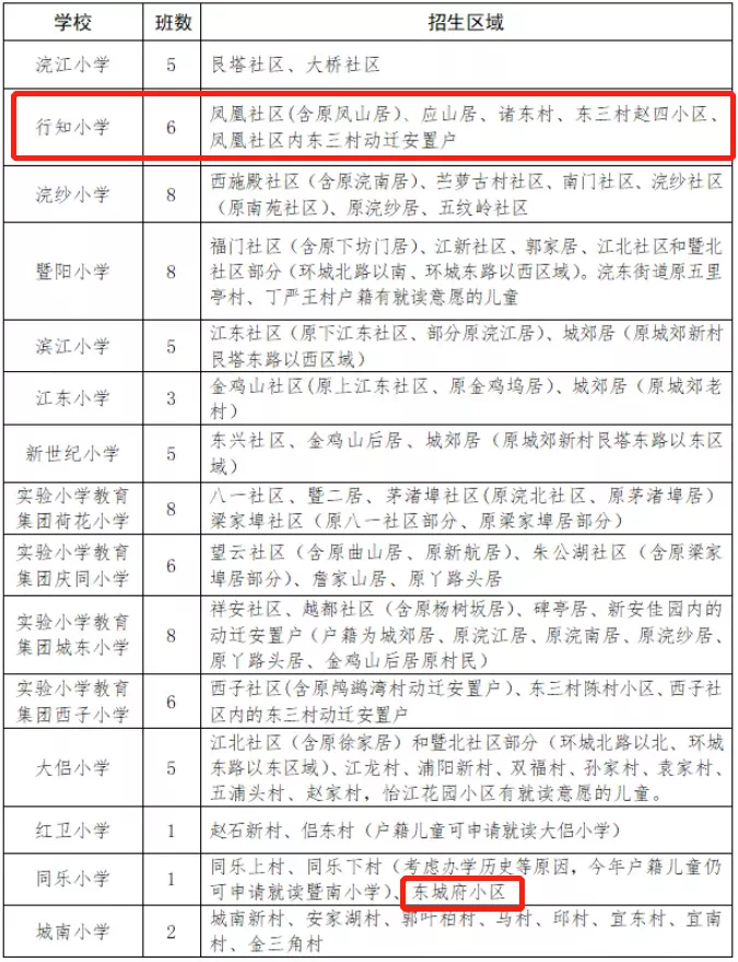
李女士表示,无论是和她对接的销售人员,还是当时发的广告单,都许诺该小区属于暨阳街道凤凰社区,xue区为“西子小学”或“行知小学”。
但是,今年5月,根据诸暨市教体局发布的《2021年暨阳街道小学一年级新生招生实施办法》,其中,凤凰社区(含原凤山居)划入行知小学的xue区,但东城府小区划入同乐小学。

随后,诸暨市市场监督管理局立案调查。
调查结果来了!
虚假宣传“xue区房”罚款50万
诸暨东城府小区是诸暨谷丰房地产有限公司开发的商品房,当事人诸暨市有树房地产营销策划有限公司于2018年12月10日与诸暨谷丰房地产有限公司签订《诸暨东城府项目销售代理合同》,代理销售诸暨谷丰房地产有限公司开发的诸暨东城府商品房,时间是2018年12月10日至2019年12月31日,内容为“诸暨谷丰房地产有限公司委托诸暨市有树房地产营销策划有限公司负责销售代理全包干,包括该项目的全程营销和策划,签订《商品房买卖合同》,代办理《商品房买卖合同》的备案及预告登记,配合客户办理按揭贷款、顾客回访直至交房办理房产证,按揭贷款的客户办理二次抵押为止等”。
该合同到期后,双方又续签合同,时间延长至2021年7月10日止。当事人诸暨市有树房地产营销策划有限公司在代理销售诸暨东城府房产项目时,尤其是在2020年4月至2021年3月底期间,当事人诸暨市有树房地产营销策划有限公司通过部分销售人员口述和微信聊天的形式向来了解楼盘的客户宣传购买诸暨东城府楼盘房产的业主可入读“行知小学或西子小学”。
根据诸暨市教体局2021年5月29日发布的《诸暨市暨阳街道小学一年级新生招生实施办法》,东城府小区所属xue区为同乐小学。 因东城府房产业主投诉举报,当事人的上述行为于2021年6月2日被诸暨市市场监管局查获。
当事人的上述行为,违反了《中华人民共和国反不正当竞争法》第八条排名前列款“经营者不得对其商品的性能、功能、质量、销售状况、用户评价、曾获荣誉等作虚假或者引人误解的商业宣传,欺骗、误导消费者。”之规定,属于在推销商品房时对商品房xue区作虚假或者引人误解的商业宣传,欺骗、误导消费者的行为。
根据《中华人民共和国反不正当竞争法》第二十条排名前列款“经营者违反本法第八条规定对其商品作虚假或者引人误解的商业宣传,或者通过组织虚假交易等方式帮助其他经营者进行虚假或者引人误解的商业宣传的,由监督检查部门责令停止违法行为,处二十万元以上一百万元以下的罚款;情节严重的,处一百万元以上二百万元以下的罚款,可以吊销营业执照。…”之规定,拟决定处罚如下:罚款500000元。
来源| 绍兴市发展和改革委员会
声明:本文由入驻焦点开放平台的作者撰写,除焦点官方账号外,观点仅代表作者本人,不代表焦点立场。
