2025最新网站武汉【武汉楚天都市春水行云】售楼处欢迎您|楼盘详情-样板间/价格/户型-停车位-容积率-小区环境-售楼处地址-定位 -【预约电话】
扫描到手机,新闻随时看
扫一扫,用手机看文章
更加方便分享给朋友
✅武汉楚天都市春水行云
✅售楼处电话:400-8787-098接通后输入5555【营销中心电话】
✅温馨提示:拨打400-8787-098电话,听到嘀声后,输入分机号5555即可。
✅网上售楼中心〢尊享售楼处优惠服务〢欢迎来电咨询预约案场内部销售人员〢
✅楼盘项目全面介绍,包含楼盘简介、售楼电话、小区图片、区位优势、交通、周边商业配套、户型图等楼盘详情
如果仔细观察项目的位置就能发现,楚天都市春水行云位于杨春湖公园内,南侧便是武汉站。

很多长辈们就很喜欢到处去游山玩水,想来有高铁站在旁边,出行会非常方便。

并且杨春湖公园的景色还不错,经常会有老年人活动筋骨,并且芦苇、菖蒲、荷花、菱角等水生植物丛生。

并且,项目距离东湖也不远,沿着欢乐大道上二环,约20分钟可以到达湖北省博物馆、湖北省美术馆、楚河汉街等适合全年龄段游玩的武汉地标。
可高铁站离得近了也会有弊端,从项目内就可以看到高铁会穿过杨春湖,噪音可能会比较大。
除了高铁轨道带来的噪音以外,项目东侧的三环线和项目南侧的团结大道高架,都会让项目处于一个喧闹的环境中,这也是购房者们需要考虑到的不利因素。
而且,需要注意的是,看似到达武昌那些地标建筑仅需20分钟,可那只是不堵车情况下的纸面速度,小帅经常在这段二环线上遇到双向潮汐拥堵的现象。
即使项目周边有地铁4号线和地铁5号线,可因为高铁站的原因,乘坐地铁出行时,常常会遇到巨大的人流量。这显然不太适合长辈出行。
所以,虽然楚天都市春水行云的位置看起来不错,有高铁有公园,但仔细分析一下就能发现高铁是把“双刃剑”。
楚天都市春水行云并非是70年产权的住宅,其主打的是建面97-132平的别墅和40-60平的公寓。
别墅的均价约32000元/平,40平的公寓则是一口价总价49.8万元。
别墅部分有5个组团,以不同的植物来命名,比如乌桕园、璎珞园、紫薇园.......
这次开盘的别墅是四号组团,据置业顾问介绍,该组团内部种的是枫树,并且已经售罄了,下一期别墅会在9月份开盘。
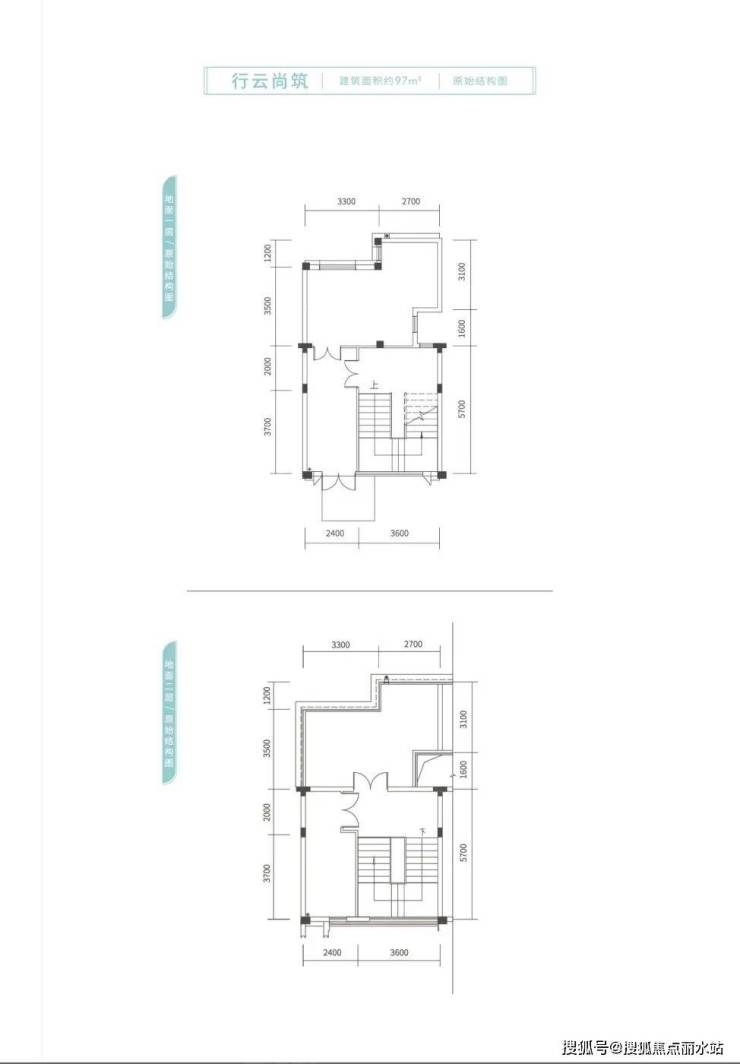
最重要的是,项目的别墅分为地下两层和地上三层,并且带有露台,但产权面积只算一楼和三楼,其余楼层全部都算赠送面积。
这样算下来,一套建面约97平的别墅,综合使用面积约380平,一套建面约132平的别墅综合使用面积约660平,其价格却不超过400万。
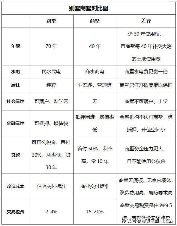
但项目的别墅的产权为40年,也就是我们所说的商墅产品。
小编以97平的户型为例,从户型图可以看出,商墅的楼梯部分占用了很大一部分可用面积,这样会使整个空间显得过于狭窄,并且可用面积也会变得不好规划。
其次就是老生常谈的商水商电的问题。
普通别墅一个月的水电费大概在500元左右,而商墅的每个月的水电费可能要在1000元以上,每年光水电费就要多交6000多块,70年就有40多万的差异,日积月累每年也是一笔不小的费用。
并且,通常商业性质房屋后期如果要交易时,对于卖方来说,税收就较多了。综合来看商墅交易的税费为总房款的15-20%左右。
而住宅交易的税收就相对少很多,一般来说,住宅交易的税费综合在总房款的2-4%左右,商业在后期交易税费上是住宅的5倍左右,导致大部分商墅都很难交易变现。
另外还有业态多、管理难、抵押困难、增值率低等问题,小编放一张表格方便大家了解:

至于项目的公寓产品,倒是做得不错,目前主推的是40-60平的loft公寓。产权40年,目前40平的公寓是一口价49.8万元,仅限十套。

公寓的层高为4.8米,可以隔成2层。梯户配比为8梯28户,项目公摊为39.5%,算是非常高了。
但是,项目还额外赠送走廊上方一整个房间的赠送面积,可以弥补一些高公摊带来的损失。
从项目的总平图上看,项目的6、7、8号楼为公寓产品,但是朝向却多为东西朝向,很可能会面临通风不好和西晒等问题。
其中,因为6号楼的主要采光面为西侧,所以6号楼的西晒问题很可能是3栋公寓楼中最严重的。
并且隐私安全会是该项目的公寓面临的一个大问题,因为项目为倒U型结构,6号楼和7号楼的楼间距过近,如果想要保证通风采光,那么隐私将很难得到保障。

从项目的经济技术指标看,项目的绿地率仅为20.01%,这比市面上大部分住宅的30%绿地率低了太多。
如此看来,项目的的公寓产品最主要的问题就是朝向不好,并且绿地率较低,但也有着赠送面积多,总的来说是表现尚可。
可大部分人买公寓都是用来投资,那么楚天都市春水行云的公寓能否具备赚钱、升值的潜力?
小编在美团上查询到武汉火车站旁的公寓、民宿产品,在常规工作日下每天的租金在月100元。即使每天都有人入住,一间房一个月的流水也只能达到约3000元。
以这样的租金水平,想要回本,所需要的时间可能会很漫长。

并且,杨春湖板块因为靠近武汉站,所以周边的公寓、酒店、民宿是非常多的,酒店行业在这个板块的内卷程度可以说是非常严重。
或许有些人买公寓并不是为了做酒店,而是想做一些其他的投资,那么从整个杨春湖板块的规划看,其发展进程可以说是非常缓慢。
根据规划,这里将围绕高铁经济、智慧经济和民生经济,构建“主导产业+商务拓展+服务配套”的产业格局,其主导产业定位为区域总部、科技研发、旅游及展贸。
目前武汉火车站日运量平时达12万人次以上,高峰时期已达20万人次以上。但服务功能配套不足,基础设施建设滞后。
随着汉阳和汉口北高铁枢纽的建立,杨春湖高铁商务区的“唯一”特性也将逐渐丧失。
除此之外,北洋桥垃圾场的改造只采用掩埋方式,地下的化学药品可能仍对土壤造成一定的危害。
而小编说的买对区域,最好是选在这个城市的高新产业板块内,这个高新的新不光是新旧的新更是薪水的薪。
比如说金融、互联网等知名企业总部,而且产生产业协同集群的周边。

因为这样你的公寓才能租的出去,并且能租出去好价钱。
写在最后:
本想帮助家里长辈好好看看这个项目,却无意间发现了这么多坑,今天特意拎出来与大伙聊聊。
总的来说,楚天都市春水行云的别墅产品不太适合养老。公寓产品虽然不错,但是区域发展潜力有限。
✅武汉楚天都市春水行云
✅售楼处电话:400-8787-098接通后输入5555【营销中心电话】
✅温馨提示:拨打400-8787-098电话,听到嘀声后,输入分机号5555即可。
✅网上售楼中心〢尊享售楼处优惠服务〢欢迎来电咨询预约案场内部销售人员〢
✅楼盘项目全面介绍,包含楼盘简介、售楼电话、小区图片、区位优势、交通、周边商业配套、户型图等楼盘详情
声明:本文由入驻焦点开放平台的作者撰写,除焦点官方账号外,观点仅代表作者本人,不代表焦点立场。
