限跌令席卷全国!弱二线和三四线城市为主!丽水……
扫描到手机,新闻随时看
扫一扫,用手机看文章
更加方便分享给朋友
01限跌令真的席卷全国了

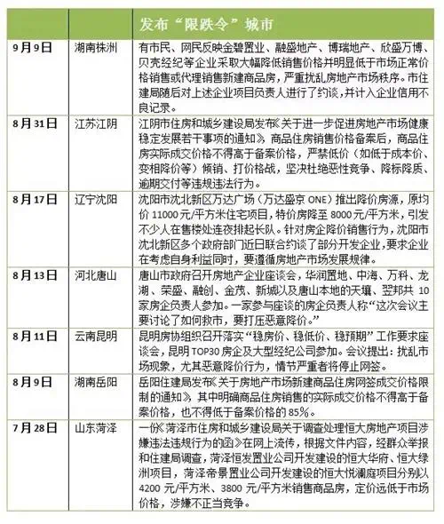
时间梳理8月13日,湖南岳阳出台今年排名前列限跌令,商品住房销售的实际成交价格不得低于备案价格的85%,言外之意就是房价下跌不能超过15%。
而9月9日,湖南株洲多家房企被约谈,问题直指开发商大幅降低商品房售价,被视为另类“限跌令”。
更让人意外的是,在短短一个月时间,国内当前至少已有7个城市发布类似的“限跌令”,使动荡不堪的楼市更加扑朔迷离。

全国多地出台限跌令
多城密集出台“限跌令”,楼市开启“维稳”通道。
自从“调控不力需问责”的导向出来后,全国各地轮番上演调控大戏,大家都在想尽办法控地价,稳房价,特别不能让房价无止境涨下去。
而相比于一线城市纷纷升级调控政策让楼市退烧,部分三四线城市正在迎接“逆向”调控。
据不完全统计,近段时间株洲、江阴、沈阳、菏泽、昆明、岳阳、唐山等地发布了类似“限跌令”政策。

显然,一旦一个地方祭出了“限跌令”,这本身就说明市场已经出现转折。
过去是遏制房价上涨,如今变成防范房价大跌,防跌的优先性远远大过控涨,这是地方楼市再真实不过的信号。
1限跌令出台的目的是什么?
限价,限售,限贷这些政策的出台都是为了防止房价上涨过快!
限跌令!是为了防止市场崩盘、维持经济!
限跌令”的出台,根本目的是为了维护市场平稳,房地产调控既要防范过热,也要防范市场出现过快下降,“稳”才是楼市的较好状态。
大涨和大跌都是不可取的!都可能引发市场预期波动,房价暴跌预期形成后,会导致价格进一步下滑,从而形成循环!

2从限跌令中能看出什么?
不难发现,目前的限跌令主要以弱二线和三四线城市为主!
为什么没有一线城市?因为一线城市依然坚挺,价格依然上涨!
对于一二线城市来说,房地产经济只是其中的一部分!
而对于三四线城市来讲,房地产经济属于命脉!城市的繁荣离不开房地产经济的支持!
限跌令的产生,是为了稳定社会!
目前是不是买房的较佳时机!!
前几年的房价疯涨,让人们感受到了绝望,
也有的人一直在等待着房价回归几年前的价格,
但是限跌令的发布,彻底阻断了退路!无路可退!
谁给你降价,谁就是和政府作对!
哪一个企业敢?给他十个胆他也不敢!
现在,机会来了,目前的房地产市场价格处于低位,就是因为限价令!
底价都给你掏出来了,你还不买更待何时?

前段时间,恒大开头回笼资金,降价百分之三十!
结果,直接被叫停!
禁止降价!就是这么简单!
听说过某某楼盘疑问降价销售,售楼处被砸了吧?
听说过售楼处门口拉横幅维权的吧,太正常了!
现在你还纠结买不买房?
别纠结了,趁着国家帮你稳住了底价,出手吧!

早晚要买,买早不买晚!!!
就目前的市场行情来讲,
你的工资每年都在涨吧?
工人的工资每年都在涨价吧?
食品、蔬菜每年都在涨吧?
玻璃钢材原材料每年都在涨吧?
地价每年都在创新高吧?
为什么就房价一定要跌呢?
还有房贷利率现在节节攀升,买房条件异常严格,查你的征信,查你的流水,查你的首付款来源!
这些都是你需要关注的问题!

再一个,作为刚需,该买就要买!
你不是投资者,没有那么多的时间去观望!
你早点买,早点选楼座,选一个好的楼层是很重要的事情!
买的晚了,剩下的都是别人看不上的。
现在的房价国家已经给你透出底来了,你还怕它跌吗?
房地产市场,拿地一个价,开盘一个价,二期三期又一个价,四期五期价格更高!
这年头,有的东西涨上去了就跌不下来了!
房地产开发商拿地的成本就决定了房子的售价!
别犹豫了,该出手时就出手吧!
声明:本文由入驻焦点开放平台的作者撰写,除焦点官方账号外,观点仅代表作者本人,不代表焦点立场。
