中天·央著售楼处电话→中天·央著24小时电话→中天·央著2025最新房价→中天·央著楼盘百科详情
扫描到手机,新闻随时看
扫一扫,用手机看文章
更加方便分享给朋友
🌈沈阳中天·央著售楼处电话☎️400-8787-098转接4444(专人接听)
🌈沈阳中天·央著营销中心电话:☎️400-8787-098转4444【营销中心】
🌈温馨提示:拨打400电话,听到嘀声后,输入分机号4444即可!
近日,沈阳市自然资源局公示了浑南区学城路北文乐街东地块的规划方案,辽宁中天拿下的这宗地块正式定案名为「中天·央著」。
作为断供近十年的成熟改善板块,这个纯洋房项目的亮相,直接为沈阳南部的楼市热度添了一把火。
成熟板块+优质配套,生活便利性拉满
买房子,地段和配套永远是绕不开的核心。中天·央著的位置,谢老板只能用“成熟”二字形容。

地块位于浑南区长青板块核心,北边是金地长青湾,东边是金地滨河国际,西边是回迁小区文华苑,南边紧邻金地琥珀天地商业综合体。
光看周边这些小区,就知道这儿的生活氛围有多浓厚——楼下便利店、餐馆随处可见,买日用品、出门吃饭步行就能解决,烟火气十足。

🌈沈阳中天·央著售楼处电话☎️400-8787-098转接4444(专人接听)
🌈沈阳中天·央著营销中心电话:☎️400-8787-098转4444【营销中心】
交通方面更是加分项,距离地铁9号线建筑大学站仅400米,步行5分钟就能直达。
休闲配套也不用愁,往北走700-800米就是浑河(步行距离),傍晚去河边散步、吹吹风,妥妥的城市慢生活。不过有个小细节要跟大家说清楚,地块北边的小区高层较多,所以项目内部能直接看到浑河景观的房源不多,这点大家心里要有数。
按照目前浑南区的学区划分规则,项目大概率会划入浑南第五小学和浑南第五初级中学。客观来讲,这两所学校不算沈阳顶尖学区,但属于中等水平,能满足日常上学需求,如果对学区有极高要求,可能需要再慎重考虑。
🌈沈阳中天·央著售楼处电话☎️400-8787-098转接4444(专人接听)
🌈沈阳中天·央著营销中心电话:☎️400-8787-098转4444【营销中心】
看完外部条件,再看项目本身的地块信息,这才是中天·央著打动改善群体的关键——哪怕新盘最多的浑南区,低密纯洋房园区也并不多见。
而且每栋楼都设计了楼体外延露台,南侧和东西侧都有,还区分了奇偶层,后期业主能根据喜好打造专属空中花园。
洋房一楼直接赠送花园和下沉庭院,顶楼则送阁楼和露台,不管是喜欢接地气的“庭院生活”,还是偏爱开阔视野的“空中露台”,都能找到适配的选择。
不过有个情况得如实说,园区楼宇采用“兵营式”穿插排布,这种设计的好处很明显——能做出不错的南向间距,宅间还能规划出集中绿地景观,后期下楼散步能有更多“逛公园”的感觉;
但缺点也存在,低楼层房源的采光可能会受到一定影响,大家选房时可以优先考虑中高楼层。
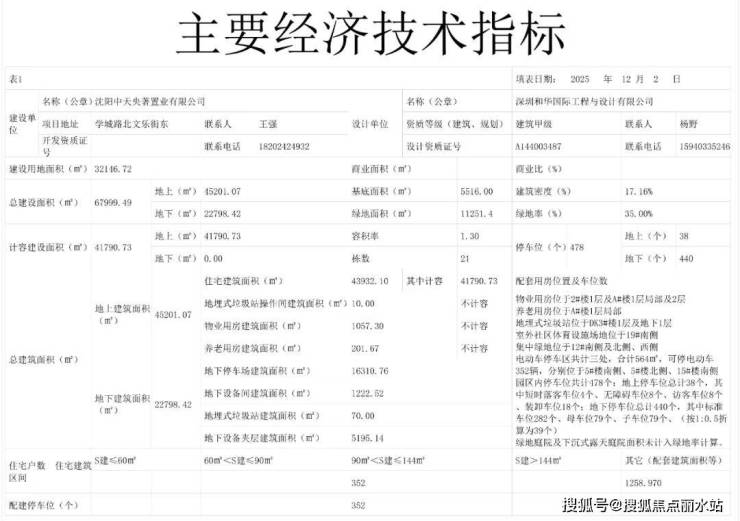
从官方公示的规划数据来看,项目占地面积约3.2万方,建筑面积(计容)约4.17万方,容积率在1.3,共352户房源。
🌈沈阳中天·央著售楼处电话☎️400-8787-098转接4444(专人接听)
🌈沈阳中天·央著营销中心电话:☎️400-8787-098转4444【营销中心】
再看楼栋规划,整个项目共布局17栋住宅,除了2#楼外,其余均为10层“类洋房”产品,层高均为3.3米,立体空间感十足。
另外,地块东南角规划了A#楼,后期会用作物业、养老等配套功能,而且大概率会成为前期的售楼处。
如果说地块规划是“骨架”,那产品配置就是“血肉”,中天·央著在这方面的投入,确实拿出了“首入沈阳想打响名气”的诚意。
先看外立面,用的是超白LOW-E玻璃幕墙,搭配少量香槟色铝板扣条,北面和侧面则采用部分涂料。
🌈沈阳中天·央著售楼处电话☎️400-8787-098转接4444(专人接听)
🌈沈阳中天·央著营销中心电话:☎️400-8787-098转4444【营销中心】
再看景观,项目打造了超2100平方米的珠宝主题景观示范区,还设计了“景观架空层+下沉庭院+中央车马厅”,三位一体的立体景观体系。
而且规划了4大景观组团,搭配超88米的景观展示面,从入口到小区内部,能形成完整的“景观动线”,这点很符合改善群体对“居住仪式感”的需求。
此外还配置了,“六大主题海派摩登会所”,涵盖了游泳、瑜伽、健身、茶室、会客、私宴等多功能配置。
🌈沈阳中天·央著售楼处电话☎️400-8787-098转接4444(专人接听)
🌈沈阳中天·央著营销中心电话:☎️400-8787-098转4444【营销中心】
五大户型深度解析

103平:套内得房率102%,使用率109%
103平户型全部临街,虽然位置不算最优,但胜在总价友好,是刚需改善的入门之选。
户型设计为三室两厅两卫,采用三叶草布局,三间卧室互不干扰,兼顾私密性和家庭互动。约5米的南向宽厅是最大亮点,搭配客餐厨一体化设计,让空间显得格外通透,阳光能轻松洒满整个公共区域。
主卧开间约3.4米,配备独立卫浴和衣帽间,满足日常收纳和隐私需求。电梯独立入户设计,独享电梯前室,相当于多了一处家庭储物空间,实用性很强。


🌈沈阳中天·央著售楼处电话☎️400-8787-098转接4444(专人接听)
🌈沈阳中天·央著营销中心电话:☎️400-8787-098转4444【营销中心】
108平:套内得房率106%-107%,使用率113%
108平户型分为奇偶层,核心区别在于露台位置和面积,大家可以根据自己的喜好选择。
同样是三叶草户型,方正格局让空间利用率更高。约5米南向宽厅连接景观露台,奇数层露台面积约9.12㎡,偶数层约9.8㎡,不管是养花种草还是作为休闲区,都非常惬意。
主卧套房开间约3.5米,搭配独立卫浴和衣帽间,而且主卧和客厅能双享景观露台,躺在床上就能欣赏到园区美景。电梯前室赠送面积约7.22㎡,可以规划成收纳空间,让归家秩序感满满。


🌈沈阳中天·央著售楼处电话☎️400-8787-098转接4444(专人接听)
🌈沈阳中天·央著营销中心电话:☎️400-8787-098转4444【营销中心】
119平:套内得房率117%-118%,使用率123%
119平户型是项目的核心改善产品,不管是空间尺度还是功能性,都堪称完美。
约6米的南向宽厅是最大杀手锏,这个尺度在同面积段户型里非常罕见。LDK一体设计让客、餐、厨一字相连,形成家庭互动剧场,朋友聚会、家人聚餐都不会显得拥挤。
主卧套房开间约3.6米,配备独立卫浴,私密性十足。奇偶层都有超大露台,奇数层露台面积约9.8㎡,偶数层约10.2㎡,而且主卧和客厅能双享观景露台,景观视野极佳。
更值得一提的是,这个户型还配备了独立家政间,让收纳空间更充足,生活更整洁。谢老板觉得,这个户型大概率会成为项目的爆款。


🌈沈阳中天·央著售楼处电话☎️400-8787-098转接4444(专人接听)
🌈沈阳中天·央著营销中心电话:☎️400-8787-098转4444【营销中心】
123平:套内得房率110%,使用率115%
123平户型设计为四室两厅两卫,专门针对人口较多的改善家庭,功能性拉满。
约5.4米南向宽厅直连花园露台,营造出超大观景界面,不管是采光还是视野都非常出色。内外双玄关入户设计,契合实际居住需求,避免了入户即见客厅的尴尬。
独立家政间是一大亮点,超级储物空间能满足家庭各类收纳需求。北向空间灵动多变,可以根据需求改造成书房、影音室或者儿童房,实用性很强。
主卧+主卫的组合开间约3.8米,空间宽敞舒适,搭配独立衣帽间,满足品质生活需求。四室配置在同面积段里竞争力十足,适合想一步到位的改善家庭。


🌈沈阳中天·央著售楼处电话☎️400-8787-098转接4444(专人接听)
🌈沈阳中天·央著营销中心电话:☎️400-8787-098转4444【营销中心】
136平:套内得房率108%,使用率114%
136平户型是项目的终极改善产品,不管是空间尺度还是居住体验,都达到了洋房的顶级水平。
约6米宽厅无界贯通,全景采光界面让空间显得格外通透,居家会客尽显气度。主卧套房开间约3.8米,配备270°环幕瞰景窗户,衣帽间和独立卫浴一应俱全,私享约5.2米空中庭院,每天醒来都能感受到美景和阳光。
四室布局满足多代同堂需求,北向独立空间可以随心切换为书房、琴房、茶室等,打造专属兴趣空间。电梯独立入户设计,尊崇入户礼仪,从容过渡公私领域。
虽然得房率略低于119平户型,但胜在空间尺度更大、功能性更全,适合追求高品质生活的终极改善家庭。
项目的最新动态:
目前项目已经组建完成团队,临时展厅已经开放。
项目预计明年1-2季度开放正式售楼处,上半年正式首开,交付时间预计在2028年6月前后。
价格方面,结合楼面价、产品配置和周边市场情况,谢老板预测项目精装交付单价在1.4-1.6万/平,均价1.5万/平。
这个价格跟同属浑南大道沿线的中海·盛京玖章相比,有一定价格优势,再加上高得房率,实际性价比非常高。

不过大家也需要理性看待,辽宁中天虽然在其他城市表现不错,但这是第一次进军沈阳,没有现成的楼盘可以参考,后期产品的实际交付效果、精装质量、物业服务水平等,都还需要时间检验。
总的来说,中天·央著的亮相,给沉寂多年的长青板块注入了新活力。
低容积率、高得房率、成熟配套、丰富户型选择,让它成为2026年沈阳改善市场的有力竞争者。如果你是地缘性购房者,或者想在浑南板块改善置业,这个项目值得重点关注。
🌈沈阳中天·央著售楼处电话☎️400-8787-098转接4444(专人接听)
🌈沈阳中天·央著营销中心电话:☎️400-8787-098转4444【营销中心】
🌈温馨提示:拨打400电话,听到嘀声后,输入分机号4444即可!
声明:本文由入驻焦点开放平台的作者撰写,除焦点官方账号外,观点仅代表作者本人,不代表焦点立场。
