总投资超500亿元!未来丽水将添国际数码影像中心云上天池……
扫描到手机,新闻随时看
扫一扫,用手机看文章
更加方便分享给朋友
NO.1 | 壹
城市发展,规划先行。
近日,市发改委、市体育发展服务中心联合印发了《丽水市户外运动产业发展规划(最美户外运动产业发展规划)》。
本次规划范围为丽水市行政区域,规划期限为2021-2035年。

根据规划文件,未来丽水要基本形成服务产品供给多样、户外制造量质齐升、精品赛事节庆丰富、户外基础设施完善、产业发展环境优质的户外运动发展新格局。
并且,要打造成″山水陆空″四位一体的″最美户外运动天堂″名片,成为践行″绿水青山就是金山银山″理念的全国标杆,助推丽水成功打造国际知名的体育旅游度假胜地、国内一流的户外运动旅游目的地,打响″丽水户外″品牌。
NO.2 | 贰
浏览完规划文件后,我们会发现,文化产业的整体布局是:一心两带三区。

一心指全市文化产业发展中心,形成以丽水市区为核心,缙云、青田为两翼的发展布局,成为全市文化产业发展领头雁。
两带指互有侧重、融合相依的海丝之源文创产业带、瓯江山水诗路文化带;三区指遂松乡村文化振兴区、云景特色风情展示区、龙庆经典文创区。
NO.3 | 叁
在这个空间布局的基础下,有多个领域要重点发展,例如文化与数字融合领域的数字摄影。
根据《丽水国际摄影名城发展规划(2021-2030)》,丽水将以万象山区块为核心,打造丽水国际数码影像中心,建设影像数字中心和中国影像典藏档案馆。
未来还会高水平举办丽水摄影节、中国摄影排行榜等品牌活动,申办世界摄影大会,创立丽水摄影奖等。

另外还有历史经典产业领域、文化与旅游融合领域、文化制造业领域、会展节庆演绎领域、美学时尚领域。
各大领域包含了制造业、旅游业、医疗、文化、时尚等多方面产业链。
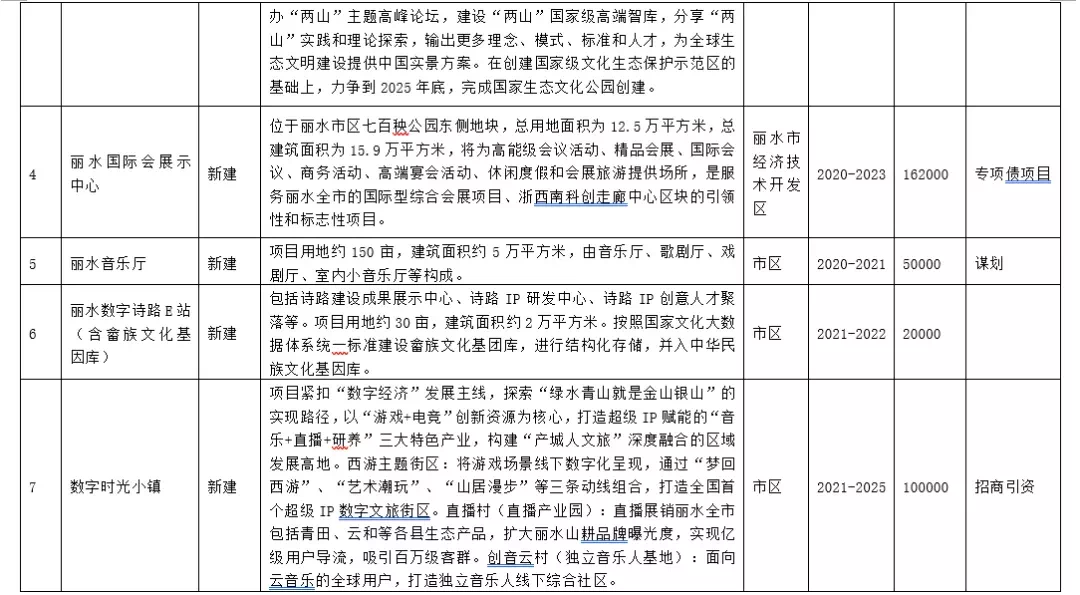
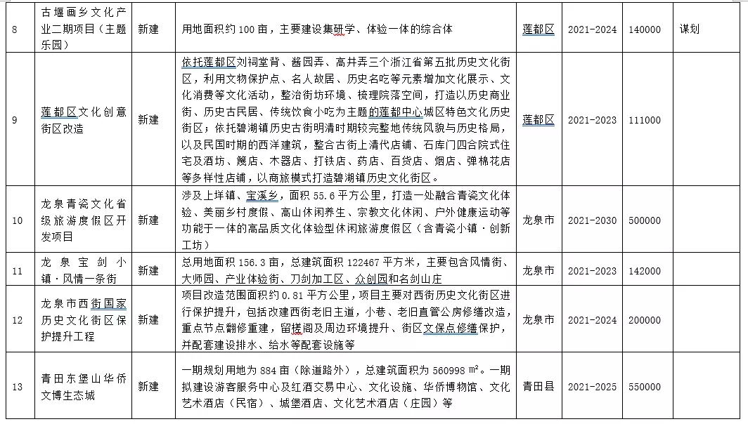
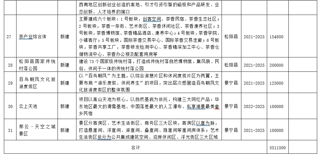
写在最后,一起看看重点建设项目有哪些……






声明:本文由入驻焦点开放平台的作者撰写,除焦点官方账号外,观点仅代表作者本人,不代表焦点立场。
