浙江一地:新建住宅必须全装修,房企不得强制销售升级包
扫描到手机,新闻随时看
扫一扫,用手机看文章
更加方便分享给朋友
日前,绍兴市镜湖新区出台楼市新政,发布《关于进一步加强全装修交付标准住宅样板房管理工作的通知》。
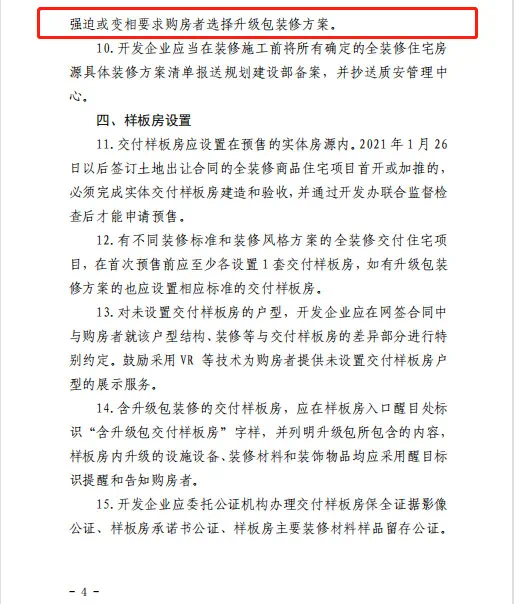
通知中明确:镜湖新区范围内出让土地的新建住宅,全部实行全装修和成品交付。全装修标准不低于1500元/㎡,不高于2000元/㎡。高于2000元/㎡以上部分,可用升级包形式,开发商不得强迫购买者选择升级包装修方案。
所有全装修住宅房源均应提供基本装修方案,开发企业可根据市场需求及产品定位,提供若干升级包装修方案供购房者选择。
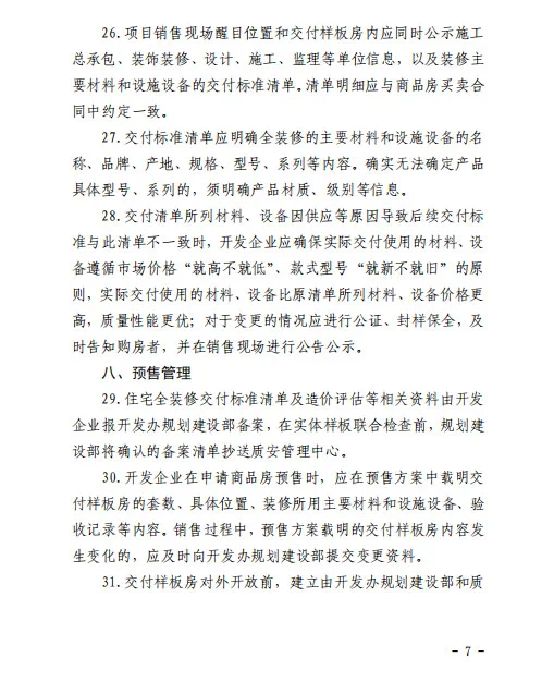
关于升级包服务,文件中明确,全装修商品住宅买卖合同应分列房屋总价、毛坯价格、基本装修的标准和价格等项内容,按房屋总价进行网签备案,提供升级包服务的,升级包可不纳入房价备案范围。
此前7月,绍兴市级也曾出台文件,提出将加快推进住宅全装修相关工作,绍兴的市、县中心城区出让土地上的新建住宅,全部实行全装修和成品交付。其他区域的新建住宅,鼓励全装修和成品交付。(绍兴市区新房装修标准不低于1500元/㎡,升级包不纳入房价备案)
涉及样板房的设置、质量管理、全装修交付住宅的预售管理等方面,本文件也均作出了相关规定。
《通知》详情如下:








声明:本文由入驻焦点开放平台的作者撰写,除焦点官方账号外,观点仅代表作者本人,不代表焦点立场。
