最全盘点!三季度24省市调控加码,限涨限跌齐头并进!
扫描到手机,新闻随时看
扫一扫,用手机看文章
更加方便分享给朋友
2021年三季度,在“房住不炒、因城施策”的政策主基调下,调控自主权下沉到各城市层面,根据市场实际变化情况,有针对性地局部放松或者加码调控政策措施,更好地落实“三稳”调控目标。

随着24个省市加码房地产调控,房地产金融监管不断被强化,“三道红线”试点企业拿地销售比限定40%等规定,倒逼房企降杠杆。
24省市调控加码
9城出台二手房参考价
2021年三季度,24个省市加码房地产调控,政策内容主要涉及限购、限贷、限价、限售、增值税费、二手房参考价等。
具体城市来看,惠州、衢州、银川落地限购,上海、杭州等升级限购。比如房价涨幅较为明显的银川,宁夏户籍家庭在银川市辖区限购2套住房,非宁夏户籍家庭在银川市辖区限购1套住房。杭州、东莞等收紧社保购房条件,落户杭州未满5年的,需在购房前2年内连续缴纳24个月社保方可购买1套住房,非杭州户籍需在购房前4年内缴满48个月社保方可购房。
上海、银川升级限贷,内蒙古、贵州收紧公积金信贷。上海二手房贷款金额执行“三价就低”原则,即买卖合同价、交易中心核验价、银行评估价取较低。上海上调房贷利率,首套房、二套房贷款利率由4.65%、5.25%分别提高到5%、5.7%。

芜湖、海口、三亚升级限价,同一项目价格备案后1年内不再调整。此外,合肥将实行住宅项目均价控制,商品住房平均备案价格不得突破土地出让前预测均价,并合理确定楼层价差,积极稳控房价。
值得注意的是,上海、广州、东莞等9城建立二手房参考价发布机制,引导二手房理性交易,维稳房价预期。其中,上海政策力度最为严苛,将以市场真实价格为依据,对每套房源进行核验,没有通过价格核验的房源不得对外发布。
18城调整集中供地规则
稳地价同时倒逼房企降杠杆
自8月份以来,针对首轮集中供地出现的热点城市地价高企、房企恐慌性抢地等问题,包括北上广深在内的18个城市相继发布了第二批住宅用地集中出让公告,土拍规则较首批均有所调整。

具体来看,主要涉及三方面:排名前列,加强竞买人资质、购地资金来源管理;第二,下调较高限价,溢价率降至15%;第三,达到较高限价后,竞价方式调整。
在稳地价的同时,倒逼房企降杠杆。7月底,被纳入“三道红线”试点的重点房企被要求买地金额不得超年度销售额40%,这一比例限制不仅包括房企在公开市场拿地,还包括通过收并购方式获地的支出。
克而瑞研究中心认为,该规定将投资与销售挂钩,是对房企融资“三道红线”的重要补充,同时也为集中供地政策打补丁。
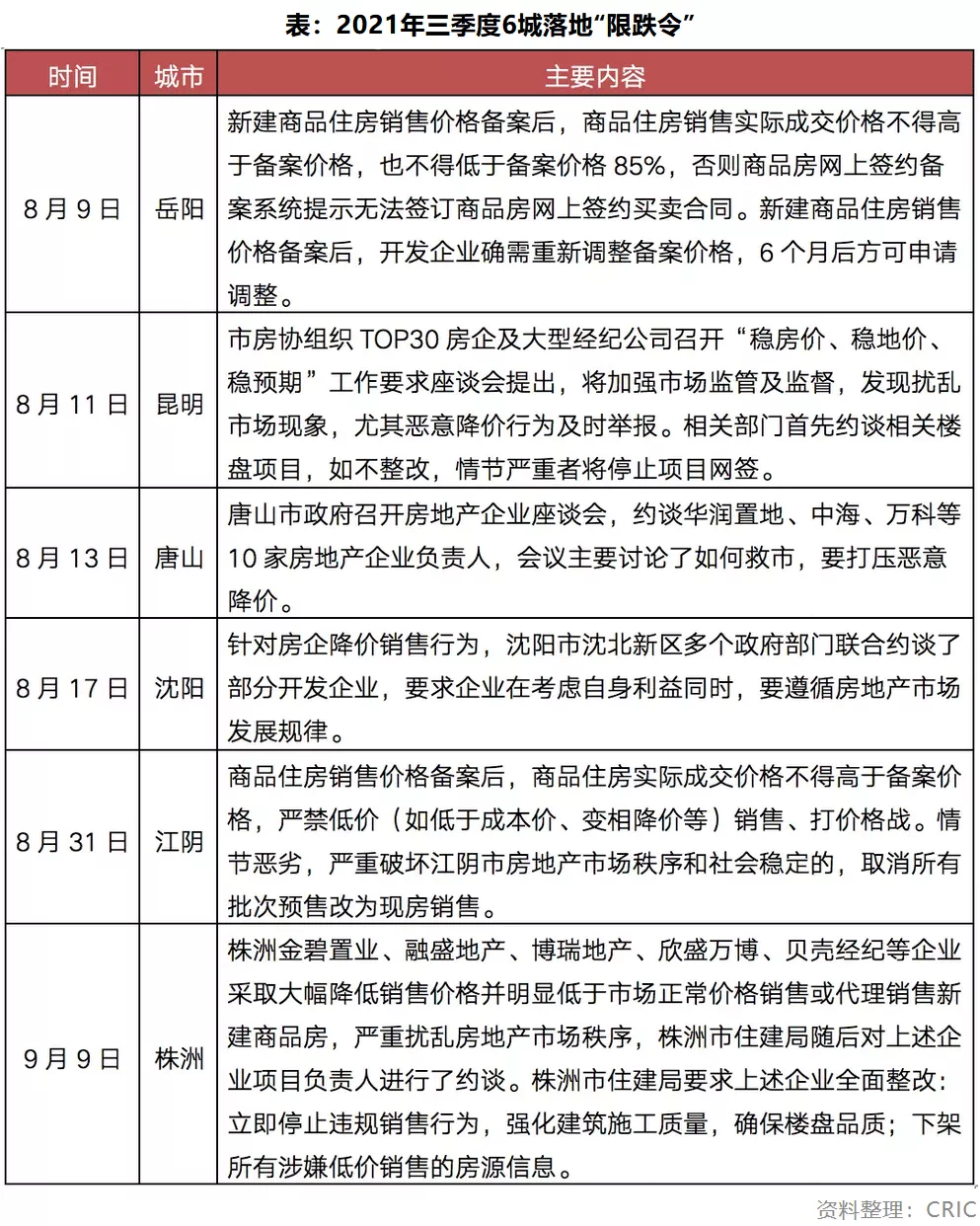
部分压力城市开始“限跌”、“托市”
三季度,全国房地产市场持续降温,部分压力城市出现大范围的降价潮。作为排名前列“限跌令”城市,岳阳多个楼盘价格“跳水”,降价幅度多达3000元/平方米。

出于稳房价、稳预期的需要,岳阳、昆明等6城相继落地“限跌令”。其中,岳阳、江阴明文规定禁止大幅降价,昆明、唐山、沈阳、株洲采取约谈的方式,禁止房企、中介机构恶意降价、打价格战,扰乱房地产市场秩序。
此外,唐山、江阴等热点城市也发布“限跌令”,市场热度出现了180度转折,其中唐山最为典型,2020年8月末还曾因为房价上涨过快被住建部点名约谈,短短一年时间调控基调已从“限涨”转为“限跌”。

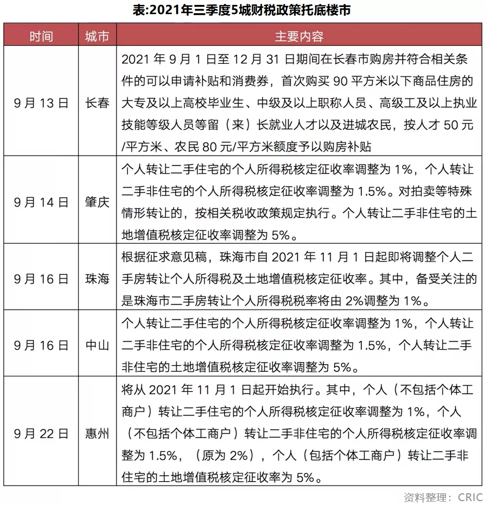
除限跌之外,长春、珠海等5城在财税层面出台支持性政策,缓解房地产市场下行压力。其中长春发布购房补贴,肇庆、珠海、中山、惠州相继下调二手住宅转让个税核定征收率,降低二手房交易成本。
整体来看,考虑到本轮行业调控态度坚决,克而瑞研究中心预计,房地产政策层面将继续坚持“房住不炒”的政策主基调,房地产金融政策仍将全面趋紧的局面不会实质转变。尽管部分城市局部放松政策,并不足以改变“房住不炒、因城施策”的政策主基调,更难以扭转全国房地产市场持续降温的大趋势。
声明:本文由入驻焦点开放平台的作者撰写,除焦点官方账号外,观点仅代表作者本人,不代表焦点立场。
